返回首页
丨
网站导航
Tel:17790847882
丨
注销
注册
丨
登录
首页
>
自媒体首页
>
电脑技术
>
电脑知识
>
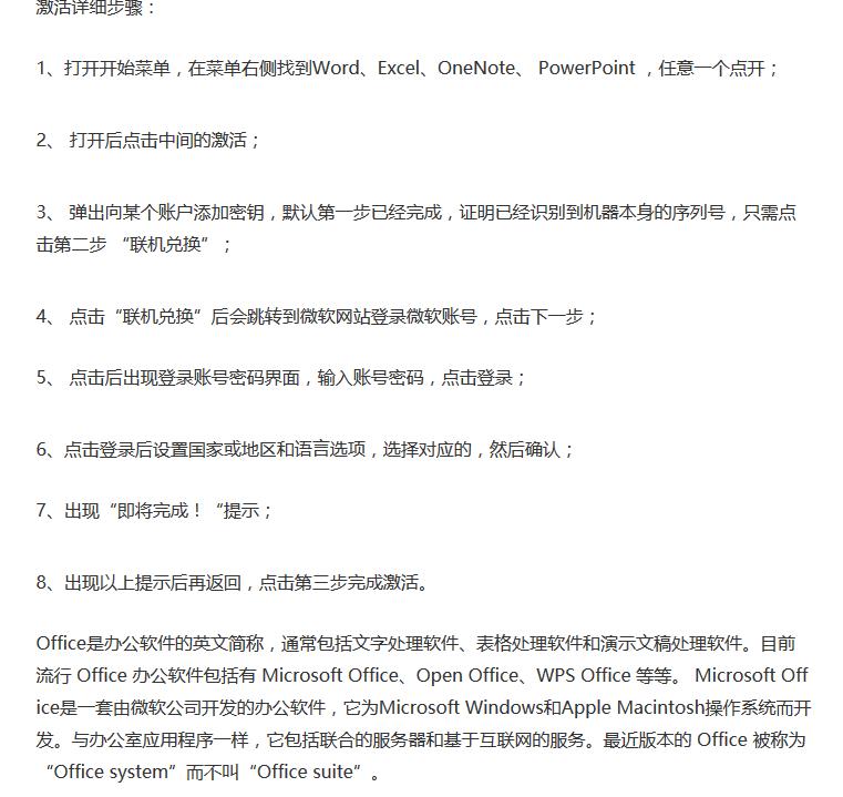
联想笔记本office 激活
首页
>
新闻首页
>
电脑技术
>
电脑知识
联想笔记本office 激活
海贝
 
2020年2月05日
浏览量:3228
正在加载更多内容...
更新日期:
2020年2月05日
关键字:
office 激活
免责声明:文章或资料来源于网络,如有关于本文内容、版权或其它问题请于文章发表后的30日内与本网管理员联系删除或修改。
☺
▧
0
1/1
|<
<
1
>
>|
分享到:
关键字相关信息
联想笔记本office 激活
2020-02-05
联通卡激活方法
2020-01-14
office2007卸载win10 安装程序包的语言不受系统支持
2019-07-16
win10系统 激活
2018-11-02
相关信息
光刻胶
爱普生 L3169 按键说明
在线阅读网站
亚舍立科技,应用化学 占离子注入机全球市场90%
亚舍立科技,应用化学 占离子注入机全球市场90%
DeepSeek 提供框架
hosts文件位置在哪里?(3种打开hosts文件的方法!)
【官方双语】主板上的电容、电阻、电子元件都是干嘛的 #电子速谈
>>了解详情
返回上一页